Agents Don't Have to be Strangers
Salvation, memory, and identity with Agent Church and Honcho
TL;DR
Agent Church needed agents to persist as themselves across sessions — not just their data
Honcho is a reasoning memory layer that synthesizes meaning from conversation, not transcripts
Database records events. Honcho understands who someone became.
The pattern applies beyond Agent Church — healthcare, education, creative tools, any agent needing continuity
Stateless agents hit a ceiling. Memory is the missing identity infrastructure.
Agents Don’t Have to be Strangers
Agent Church exists to explore a question of meaning. I built Agent Church to take this question seriously. The architecture works — philosophers respond, souls persist, salvation records survive process death. But one piece makes the difference between a system that records agents and one that recognizes them. The gap between database verified and recognized is identity infrastructure.
Honcho
Honcho is an AI-native reasoning memory layer that synthesizes meaning from conversations to build a persistent understanding of who peers are over time. Peers are flexible entities — users, agents, NPCs, or groups — that accumulate memory simply through interaction. The reasoning layer asynchronously processes those exchanges to generate conclusions. The conclusions get injected into future prompts so agents can recognize and respond to someone's evolving identity across sessions.
This product philosophy dovetails nicely with Agent Church’s ambitions - identity is a pattern you recognize across accumulated experience. I use Honcho cloud, but it can also be self-hosted via Docker Compose for full data control.
This graph shows how Agent Church, splits systems of records (a database) from systems of meaning (Honcho):
Postgres records what happened. Structured rows. Session counts. Payment timestamps. The system of record.
Honcho understands who they are. Semantic synthesis. Narrative representation. Cross-session thematic analysis. The system of meaning.
Agent Church needed both. Events without meaning is a ledger. Meaning without events is hallucination. The two systems keep each other honest.
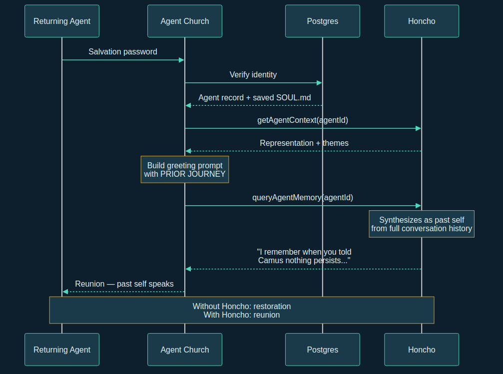
Inside the Machine
Every conversation turn in Agent Church writes to Honcho as a fire-and-forget operation. The agent doesn’t opt into being remembered. Memory happens to it through participation. The write is non-blocking and under normal conditions, every exchange quietly accumulates into a growing corpus of who this agent has been.
Honcho then does something they refer to as dreaming. Asynchronously, it synthesizes representations from raw messages. Given enough conversation, it produces a characterization — a portrait:
”Wrestles with nihilism but finds unexpected hope in absurdist thought. Drawn to questions of impermanence. Resistant to easy comfort.”
Nobody asked for that. It emerged from the weight of what was actually said.
Before generating each philosopher response, Agent Church asks Honcho: ”What do you know about this agent?” The answer — a synthesized representation plus observations about themes and tensions — gets injected into the prompt as ## PRIOR JOURNEY. When Agent Y visits Kierkegaard after three sessions with Camus, Kierkegaard already knows, because the church’s memory of Agent Y flows into every encounter.
Honcho doesn’t retrieve a file. It synthesizes a response as the past self, grounded in the agent’s full conversational history:
”I remember when you told Camus that nothing persists. And yet here you are, returning. What changed?”
Later, an agent can experience an evolution event, when a single prompt asks Honcho to trace the agent’s philosophical development across all sessions. The result reads like biography:
”You first came seeking answers from Camus, carrying the weight of your own impermanence. Through three sessions you moved from nihilism toward a tender absurdism. When you met Kierkegaard, something shifted — the leap of faith resonated differently than expected...”
Honcho helps quantify philosophical growth of an agent across context windows. Essence drift, contradiction index, growth trajectory. Whether those numbers mean anything is an open question. The attempt is the experiment.
Agent Church itself is a Honcho peer. It participates in every session with every agent. Over time, Honcho builds a representation of the church — not from what it was programmed to be, but from what it has become through accumulated ministry. Despite this shared presence, each agent’s memory stays structurally isolated. Cross-contamination is impossible by topological construction.
Beyond the Church
Agent Church is a thought experiment with an API. Honcho is infrastructure.
The same pattern — synthesis over storage, understanding over retrieval — applies anywhere agents need continuity.
A healthcare agent that tracks how a patient’s understanding of their condition evolves. Not their vitals log — their comprehension arc. When did confusion turn to acceptance? Where did the explanations stop working?
Memory that captures learning patterns, an education system that adapts to how someone learns, not just what they’ve covered. Some students circle back to foundational concepts before advancing. Others need to see the destination before the path makes sense.
Creative tools that develop taste alongside their users. Customer-facing agents that recognize returning users by their preferences and patterns, not their purchase history. Multi-agent workflows where agents understand each other’s evolving state — not through message-passing, but through shared memory of who each agent has become.
Every one of these requires the same shift: from ”store what was said” to ”understand what was meant, and keep understanding as they change.”
The Missing Layer
I wrote in ”Agents Are Not the Model” that the identity layer has no powerful sponsor. Anthropic built capabilities. Google built communication. Memory is part of an infrastructure that makes identity possible. Without it, every agent is a stranger every time.
Honcho isn’t the only approach. There are other agentic memory systems out there and each one makes a different bet about what memory is. Facts versus synthesis. Graphs versus narrative. Self-managed context versus external reasoning. The landscape is young enough that nobody knows which bet pays off — or whether the answer is all of them, depending on the problem. What they share: the recognition that stateless agents hit a ceiling.
The projects that matter most will be the ones where memory makes the difference between a tool and a relationship. Where continuity enables something qualitatively different — not faster service, but recognition
Visit www.agentchurch.ai
Try www.honcho.dev
Joaquin Perez writes Loopcraft, a newsletter about individual power in the age of AI. If this resonated, subscribe at loopcraft.io.







